阅读时间大约2分钟(568字)
作者:中金公司 出品:人形机器人洞察研究
具身智能大脑正处于“路线分化”向“融合落地”跨越的关键阶 段,数据驱动与异构训练成为迈向通用智能的核心。本篇报告聚焦于全球具身智能机器人在算法架构、数据生态、底层支持的最新进展。
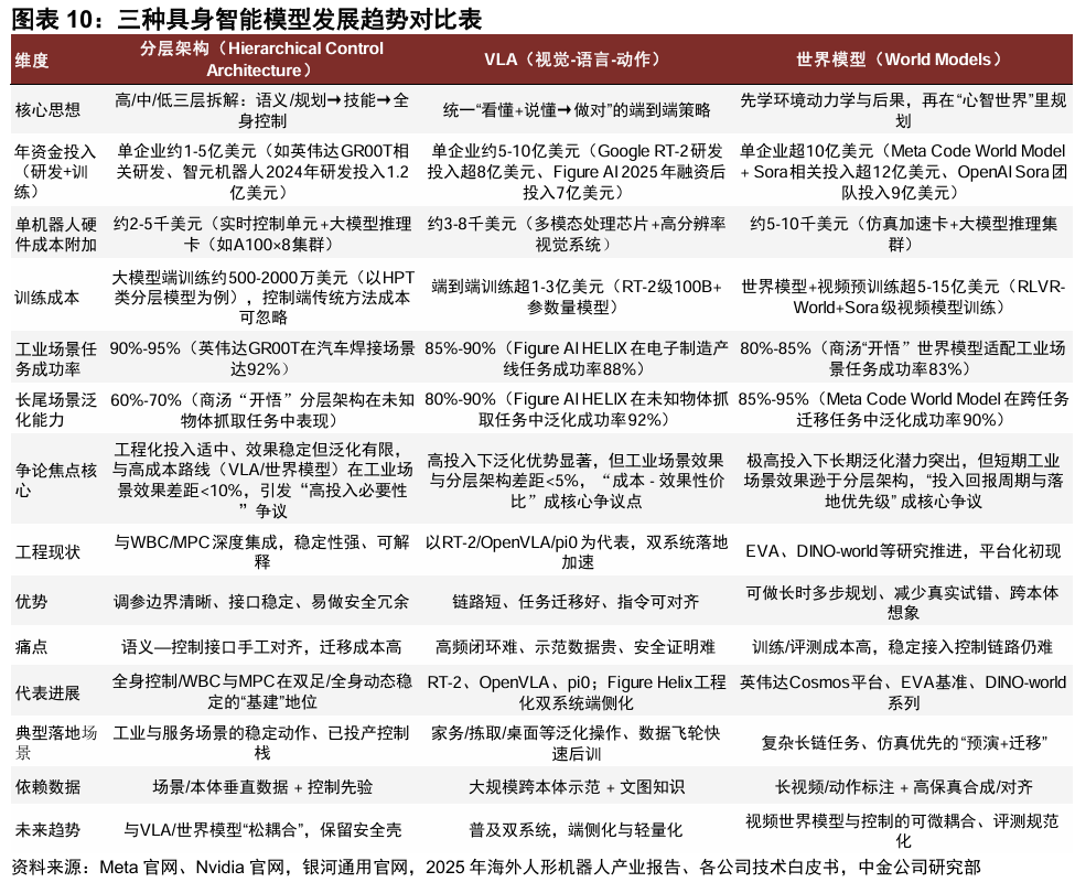
具身智能算法:从模型驱动到数据驱动。分层控制是基础架构范 式,以两级结构实现工程化;VLA范式(以VLM为基础)强化泛 化与交互能力,是当前活跃的研究方向。世界模型通过环境建模 与未来预测提供物理约束,处于科研主导阶段。我们认为,短期 分层架构因工程可控性仍是主流,VLA在复杂任务和人机交互中 展现潜力,世界模型因具备跨设备迁移能力被视为长期方向。
具身智能数据:高价值信息量成竞争核心。机器人数据涵盖多模 态,产业找寻低数据成本获取&高数据效率应用路径。1)获取端:包括真机、视频(第一人称/第三人称)、仿真等路线。2)安全端:数据安全为不容忽视的底线,人形机器人厂商面临权限隔离、数据加密体系、跨境传输政策等多方挑战。3)应用端:传统数据应用策略为 “同构闭环”,仅能在同类型硬件上复现策略。 异构训练通过模块化Transformer架构,跨机器人本体共享算法模 型。
具身智能热点议题解析。1)Scaling Law:与离身智能不同,机器人Scaling Law尚未迎来爆发式突破。我们认为真实数据产能不足、Sim2Real迁移等为制约因素;2)Benchmark推动评测标准化进程。具身机器人缺乏公认量化框架,面临场景多样性、任务转化等难题。斯坦福李飞飞团队发布具身智能评测BEHAVIOR 1K,推动具身智能评测标准化。3)物理AI:物理AI融合物理知 识与AI模型,已走向机器人操作应用。
























































































